Назад
ГДЗ Геометрія 8 клас Бурда (2025)
РОЗДІЛ 4. Розв’язування прямокутних трикутників

Реклама:
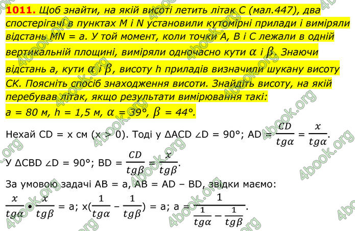
1011. Щоб знайти, на якій висоті летить літак C (мал.447), два спостерігачі в пунктах M і N установили кутомірні прилади і виміряли відстань MN = а. У той момент, коли точки А, В і C лежали в одній вертикальній площині, виміряли одночасно кути α і β. Знаючи відстань а, кути α і β, висоту h приладів визначили шукану висоту CK. Поясніть спосіб знаходження висоти. Знайдіть висоту, на якій перебував літак, якщо результати вимірювання такі: а = 80 м, h = 1,5 м, α = 39°, β = 44°.
Hехай CD = x cм (x > 0). Тоді у ∆АСD ∠D = 90°;
AD = CD/tgα = x/tgα.
У ∆CBD ∠D = 90°; BD = CD/tgβ = x/tgβ.
За умовою задачі AB = а, AB = AD – BD, звідки маємо:
x/tgα • x/tgβ = a; x(1/tgα – 1/tgβ) = a; a = 1/(1/tgα - 1/tgβ ).






