Пошук
Підручники
1 клас
2 клас
3 клас
4 клас
5 клас
6 клас
7 клас
8 клас
9 клас
10 клас
11 клас
ГДЗ
1 клас
2 клас
3 клас
4 клас
5 клас
6 клас
7 клас
8 клас
9 клас
10 клас
11 клас
ДПА
4 клас
9 клас
11 клас
ЗНО
РЕФЕРАТИ
Підручники, ГДЗ, розв’язники
Підручники
1 клас
2 клас
3 клас
4 клас
5 клас
6 клас
7 клас
8 клас
9 клас
10 клас
11 клас
ГДЗ
1 клас
2 клас
3 клас
4 клас
5 клас
6 клас
7 клас
8 клас
9 клас
10 клас
11 клас
ДПА
4 клас
9 клас
11 клас
ЗНО
ТВОРИ
Англійська мова (English)
Біологія
Зарубіжна література
Українська література
Українська мова
Французька мова
Я у світі
Обери свій клас
1
2
3
4
5
6
7
8
9
10
11
/
Підручники
/
10 клас
/
Математика
/
Математика 10 клас Мерзляк 2018 (Укр.)
Назад
Математика 10 клас Мерзляк 2018 (Укр.)
§ 1. Функції, їхні властивості та графіки
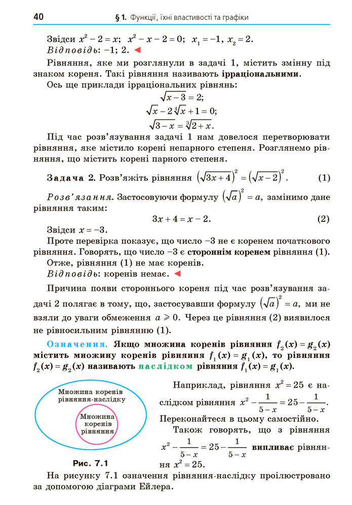
7. Ірраціональні рівняння - Головне в параграфі
Назад до сторінці
39
Вперед до сторінці
41
Сторінка
Назад до сторінці
39
Вперед до сторінці
41
Сторінка
СХОЖІ ГДЗ І ПІДРУЧНИКИ
Математика 10 класс Мерзляк 2018 (Рус.)